|
 |
Circuits designed by David Johnson, P.E.
Last Updated on:
Monday, January 01, 2018 04:03 AM
List of Dave's Circuit Designs
The contents & graphics
of Discovercircuits.com are copyright protected.
LINKING to Dave's circuits is permitted but DO NOT COPY any files to your WEB
SITE server |
|
|
|
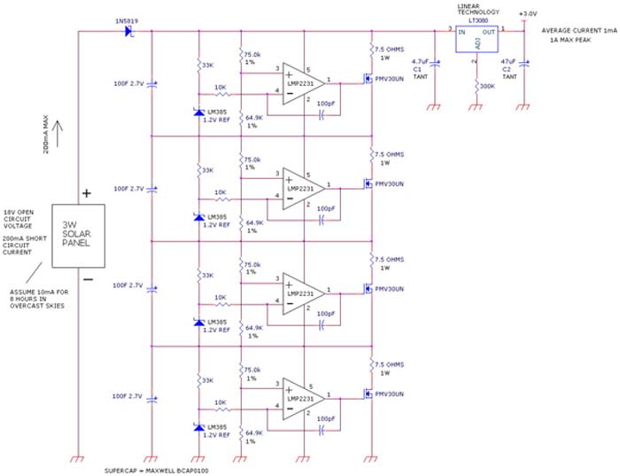
Solar Powered Wireless Sensor
Designed by Dave Johnson, December 20, 2009 |
| A company in sunny Florida needed a DC power supply for a remote sensor. The sensor was connected to a low power
microprocessor and a RF transmitter. When switched on, it quickly
transmitted collected data in a short burst. The transmitter drew a peak current of 1 Amp for about
0.01 seconds from a 3v supply. The transmitter was turned on only once every 10
seconds.
The solutions was in incorporate some supercapacitors. The four capacitors, would be charged with the current from a solar panel. The supercapacitors would be regulated with a voltage limiting circuit.
Below is the circuit |
|
|
NO PDF File for the circuit below: |
|

|
|
|
|
|
DC Magazine, January 2010, Page 7: Solar-Powered Wireless Sensor |